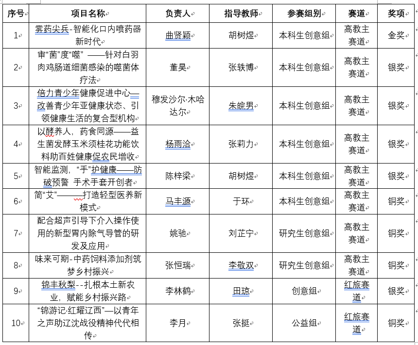
The 9th Liaoning “Internet Plus” Undergraduate Innovation and Entrepreneurship Competition hosted by the Education Department of Liaoning Province, undertaken by Shenyang University was successfully concluded in Liaoning Province recently. JZMU attached great importance to this competition and launched the JZMU “Internet Plus” Innovation and Entrepreneurship Competition in December 2022. Reviewed by experts both inside and outside the university, 10 projects (out of 778 projects) were recommended to participate in the provincial competition.
All these 10 projects have won awards in the fierce competition, including 4 bronze awards, 5 silver awards and1 gold award, which marked a breakthrough of gold award in university track. It is also the first project of JZMU to win the innovation and entrepreneurship gold award in the field of medical industry integration and interdisciplinary research.
